Modèles & Marques
GL
Documents
Docs
Annonces
Forum
Connexion
Base documentaire
Retrouvez les magazines dans notre nouvel espace avec visionneuse intégrée :
https://magazines.retrotechnique.org
Document n° 53990
Nombre de fichiers : 1
Placé par : Pais_antonio
Mise en ligne : 15/08/2017
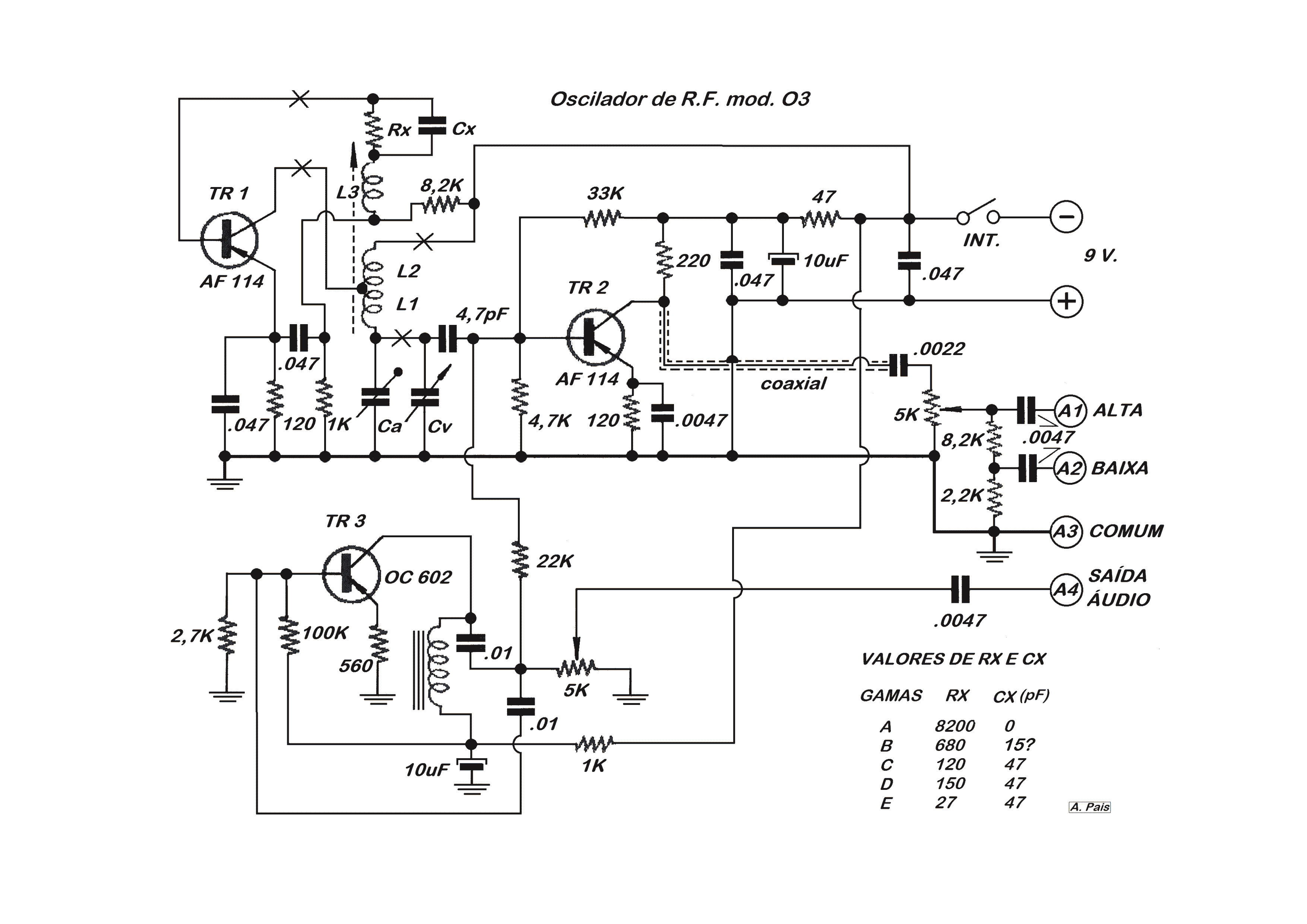
Schéma
En lien avec le modèle
Radio Escola - Sinfonia O3 - Générateur de signaux
p. 1
Signaler un contenu erroné ou une anomalie