Modèles & Marques
GL
Documents
Docs
Annonces
Forum
Connexion
Base documentaire
Retrouvez les magazines dans notre nouvel espace avec visionneuse intégrée :
https://magazines.retrotechnique.org
Documents
->
Schémas, manuels de service
->
Schémas et manuels de service par marque et modèle
Document n° 39184
Nombre de fichiers : 1
Placé par : Joske
Mise en ligne : 23/12/2013
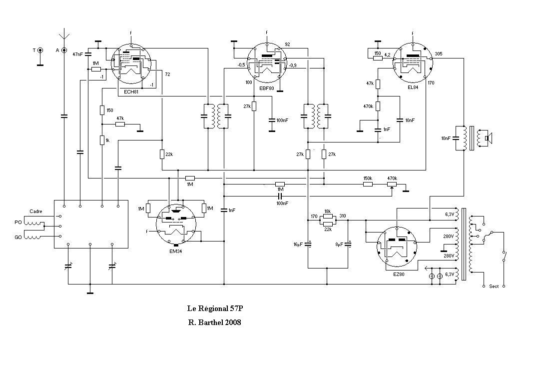
57 P
Parution : 1956
En lien avec le modèle
Le Régional - 57 P
p. 1
Signaler un contenu erroné ou une anomalie