Modèles & Marques
GL
Magazines
Docs & Schémas
Docs
Annonces
Forum
Connexion
Base documentaire
Retrouvez les magazines dans notre nouvel espace avec visionneuse intégrée :
https://magazines.retrotechnique.org
Document n° 38852
Nombre de fichiers : 1
Placé par : Guigon_michel
Origine : scan de l`original constructeur
Mise en ligne : 08/09/2013
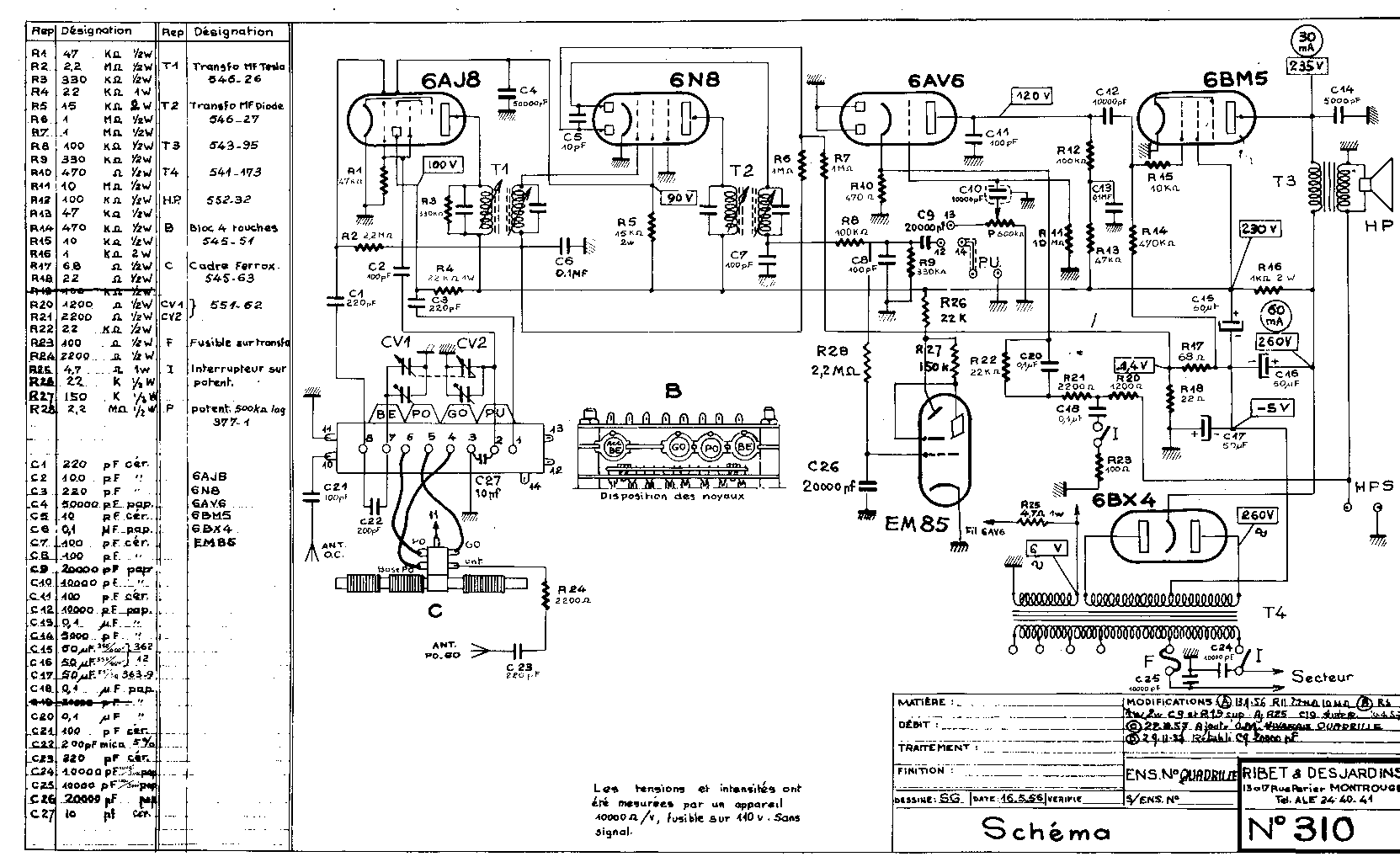
Ribet Desjardins 5736 Quadrille Schéma
Parution : 0
En lien avec le modèle
Ribet Desjardins - 5736 Quadrille
p. 1
Signaler un contenu erroné ou une anomalie