Modèles & Marques
GL
Documents
Docs
Annonces
Forum
Connexion
Base documentaire
Retrouvez les magazines dans notre nouvel espace avec visionneuse intégrée :
https://magazines.retrotechnique.org
Document n° 129531
Nombre de fichiers : 1
Placé par : Radiolo
Mise en ligne : 30/06/2025
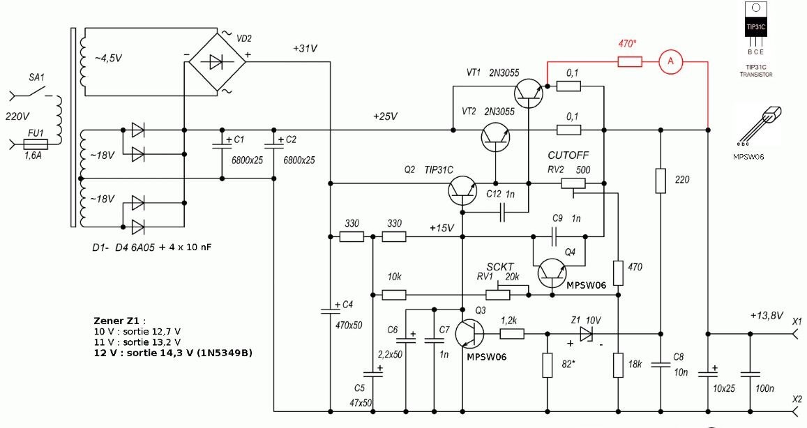
Euro CB EPS - 1012 Schéma
Parution : 0
En lien avec le modèle
Euro CB - EPS - 1012 Alimentation 12 Volts 10 / 12 Ampères
p. 1
Signaler un contenu erroné ou une anomalie